Текущее время: 14 дек 2025, 06:28

Автор Подписка на этого автора
Аватара пользователя
tuzmaster
Младший сержант
Младший сержант
 
Статьи: 3
Зарегистрирован: 04 июн 2010, 16:17
Откуда: Москва
Имя: Андрей
Автомобиль: Carens III 2.0 АТ 7 мест+ Гусёвские пружины + Нижегородские проставки + CruiseControl Matiz Муренок
Год выпуска: 2010
Оцените эту статью

Рейтинг этой статьи: 3
Голосов подано: 0
 

Установка круизконтроля на Carens III как штатного

ID статьи: 1171
Авторство: tuzmaster
Дата: 07 ноя 2013, 11:02
Описание статьи: Использовался WAECO MS-50
Ссылка на эту статью:
http://www.forum.kia-club.ru/kb.php?a=1171

Результат
30927

Как его получить:
1.Приобретёно:
WAECO MagicSpeed MS50. 8400р. (оф. дилер)
Изображение
Изображение

Подрулевое 93490-1D450. 1420р
30946

Выключатель круиза 9 6440 1D 000WK. :cens: 3671р (можно было до 2000р найти, поторопился я тогда)

Выключатель аудио 9 6700 1D 100WK. 3267р (у меня стояли изначально)

Провод-отвод 56991-1D500. 1344р (он предназначен для круиза и аудио)

BLD-10 гнездо на кабель шаг 2.54мм 2x5 с конт. 10р. 1 шт.
30937

EDR101A1250 геркон.реле 12V 1А,100V. 50р 1шт.
30938

MF-2x5 F розетка на кабель 4.2мм с конт. 15р. 1шт.
30939

3MB(KW-4), ответвитель соединительный, синий. 8р. 10шт.
30935

3MY соединительная муфта с защелкой (желт.) 8р. 2 шт.
30936

SCT-25-0.75,акуст.кабель 2х0.75мм кв.c басжилой,луж.,желт-прозр.,100м. 51р./1м. 3 метра
30940

ШВПТ-М 2х0.75 , провод акустический. 35р./1м. 3 метра
30944

RC(PBF)-8,0мм трубка термоус.прозр.(1м). 59р

диод VS-10BQ030TRPBF,Шотт 1А 30В SMB. 7р. 1 шт.
30942

Чип-резистор 0.125Вт, 0805, 5%, 1 К RC0805JR-071K. 34р. 10шт
30945

Чип-резистор 0.25Вт, 1206 (перемычка), 0 Ом. 5р 30 коп. 10шт

Чип-резистор 0.125/0.25Вт, 1206, 5%, 1,5 К, RC0805JR-071K5. 5р 30 коп. 10шт

Чип-резистор 0.125Вт, 1206, 5%, 0,75 кОМ. 10шт
В моём случае их не оказалось, пришлось параллелить пару 0.125/0.25Вт, 1206, 5%, 1,5 К (на фото они стоят на ребре)

Светодиоды размер 3528, 20 мА — цвет на выбор (в оригинале оба зеленые), яркость порядка 500 мкД
30943

TR93F-12VDC-SC-C реле 12V 30A,14VDC. 120р. 1шт
30941

Много опыта. БЕСЦЕННО)))

Электро компоненты брал в
Вольтмастере


ИТОГО: почти 16.000 рублей


2. Действуем по инструкции для WAECO MS-50

Вакуумный сервопривод установлен в подкапотное пространство.
Нашел на двигателе свободное отверстие и приболтил к нему сервопривод болтом из комплекта круиза.
Думаю его перевесить.
30929

Тросик сервопривода прикрепил к шкиву (место крепления родного тросика) посредством прилагаемой пластины (изогнув её — не забудьте проверить ход тросика до и после монтажа).
30930
30931

Через самый большой тройник, который шел в комплекте, подключаем сервопривод к вакуумному усилителю тормозов, с помощью маслобензостойких, трубок диаметром 8 мм и 6 мм.

Провода управления (черный, красный, белый) протащил через левое крыло.
30933

3. Электрическое подключение к автомобилю по инструкции заключается в прикручивании в нужные места пяти проводов:

- на постоянный плюс от аккумулятора (коричневый/белый),;
- на провод, идущий от выключателя к лампам стоп сигналов (коричневый)
,
32065

подключаем к выключателю стоп-сигналов, расположенному с лева от педали тормоза.
32063

На провод с постоянным +12В, подключаем коричневый с белой полоской.
К проводу, на котором появляется +12В при нажатии тормоза, подключаем коричневый провод.
Цвета проводов в колодке могут отличаться, поэтому внимательно сопоставляем конфигурацию!
32064

- питание, до 3х ампер, подключаемое к зажиганию (оранжевый с предохранителем), подключил к прикуривателю, т.к. +12В появляется после поворота ключа зажигания в первое положение.
30966

- масса (зеленый) , это просто ;) .
- и провод, на который должны подаваться импульсы скорости (синий — идёт в паре с чёрным
заизолировать
), подключил к проводу голубого цвета разъема диагностики (внутри салона, под рулевой колонкой).
У него два ряда контактов, нам нужен тот ряд, что в широкой части.
В ряду по схеме 6 проводов, наш крайний, возле двух пустых пинов, провод голубого цвета.
30967

В комплекте идет датчик на сцепление, нам не нужен.
Провода подключаются при помощи скотчлоков.

4. Электронный блок управления круизом прикрепил с помощью идущей в комплекте пластины на том же месте, где крепиться диагностический OBDII.
На самом блоке круиза перекусил перемычку (чёрная петля) и переключатель чувствительности на блоке поставил на Н (высокая).
30968

Конец инструкции...



Самодеятельность :think:

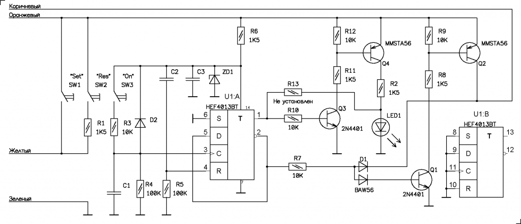
Разбираем 9 6440 1D 000WK
Снимаем стопорную пластину, стягиваем кнопки "вверх", выкручиваем 2 винта, разнимаем корпус пополам.
30907
30906

В результате доработки схема кнопок должна соответствовать схеме родного пульта WAECO:
30903

Плата
30908
30909

Резисторы "SET" и "ON/OFF" нулим, "RES" меняем на 1,5 кОм,
"CANCEL" отрываем от рыжего вывода и паяем на вновь вставленный провод к "БЫВШЕЙ ЗЕМЛЕ" — см. чуть ниже)
30912
30913

Кабель 56991-1D500
Изображение

Его штекер в подрулевое кольцо
30911

Я приобрел подрулевое 93490-1D450, оно 10 канальное, что по сути означает, что мне было предоставлено под кнопки (аудио+круиз) — 8 :udiv: проводов, МАЛОВАТО :cens: !
30918

В результате было принято решение пожертвовать землей приходящей (взяв её с руля)
30919

тем самым выделив бывшую землю под "CANCEL" (НЕ ЗАБУДЬТЕ ПРИХОДЯЩУЮ К УЛИТКЕ ЗЕМЛЮ УБРАТЬ).
30917

Готовый штекер в кнопки круиза (провод для "CANCEL" зелёный справа). Клеммы в штекер берём из уже ненужного кабеля для только аудио.
30914

Зеленый слева (масса) удлиняем и через клемму сажаем на руль.
30915

На штекере, приходящем в подрулевое, добавляем контакты и соответственно стыкуем с разъёмом для пульта WAECO: WAECO оранжевый (+12) с KIA голубым (+12), WAECO коричневый с KIA белым (ON/OFF), WAECO жёлтый с KIA оранжевый.
Зелёный оставляем для подачи земли на приборную панель, чтобы светился "CRUISE".

Разбираем приборную панель:
1. вывинчиваем 2 винта из рамки, тянем, снимаем,
2. вывинчиваем 4 винта из приборки и вынимаем её,
3. снимаем стекло,
4. снимаем стрелки,
5. вынимаем плату,
6. паяем светодиоды размер 3528, 20 мА — цвет на выбор (в оригинале оба зеленые), яркость порядка 500 мкД
30947

паяем сопротивления размер 1206 на 0,75 кОм (2 шт), размер 0805 1 кОм (2 шт) и диод размер SMA, на 1А (1 шт)
30948

Рекомендую до установки стрелок обратно проверить работоспособность и яркость светодиодов, а также положение ключей на них (у меня на желтых были перевёрнуты наоборот).


Штекер в плату приборной панели
30922

дополняем доработанными клеммами в гнёзда 11 ("SET") и 12 ("CRUISE" — тот самый зелёный из штекера для пульта WAECO)
30921
30920

Результат
30923


"Забытый" (+12) провод от "CANCEL" подключаем через пятиконтактное авто реле в разрыв того самого коричневого провода от WAECO, так чтобы при нажатии на "CANCEL" на коричневом было +12.
30924
Место крепления реле.
30925

Оживляем "SET":
используя герконовое реле TRR1A12F00 или его аналоги реализуем схему (рекомендую предварительно прозвонить, у меня провода оказались белым и черным)
Изображение

кабель выглядит так
30928


Теперь можно и :alc:


Послесловие:
Решил по горячим с ледам (пока не вернул на место) сменить подсветку на приборке и кнопках руля, выбрал цвет белый приборке и видимо синий кнопочкам, сделаю покажу :P
Сделал:
было
30927
30934

СТАЛО
30969
30970
30971

доволен очень :pst:


СПАСИБО ВСЕМ ЗА ПОМОЩЬ!



Материалы по теме:

Круиз контроль MS-300 на каренс UN

Круиз-контроль WAECO MagicSpeed MS-50 и Kia Cee'd

Установка круиз-контроля на Kia Sportage KM

Установка круиз-контроля Waeco MagicSpeed MS-50 на Kia Cerato LD 1.6л 2008 г/в.

Установка круиз-контроля WAECO MS-400 на ESTIMA ACR40, 2000г.

Установка круиз-контроля WAECO MS-400 Mitsubishi Lancer

Установка круиз-контроля Magic Speed MS-300 Chevrolet Lacetti 1.6 MT

Прописка доп функций в ЭБУ для электронной педали газа

Самостоятельная установка штатного круиз-контроля на Tucson

Справочник по всему модельному ряду КИА
© KIA-CLUB.RU
Эта статья последний раз отредактировна tuzmaster 13 ноя 2017, 01:56


Кто сейчас на конференции

Зарегистрированные пользователи: Google [Робот], Google Adsense [Робот], Majestic-12 [Робот], Yandex [Робот]

Модераторский раздел ]